
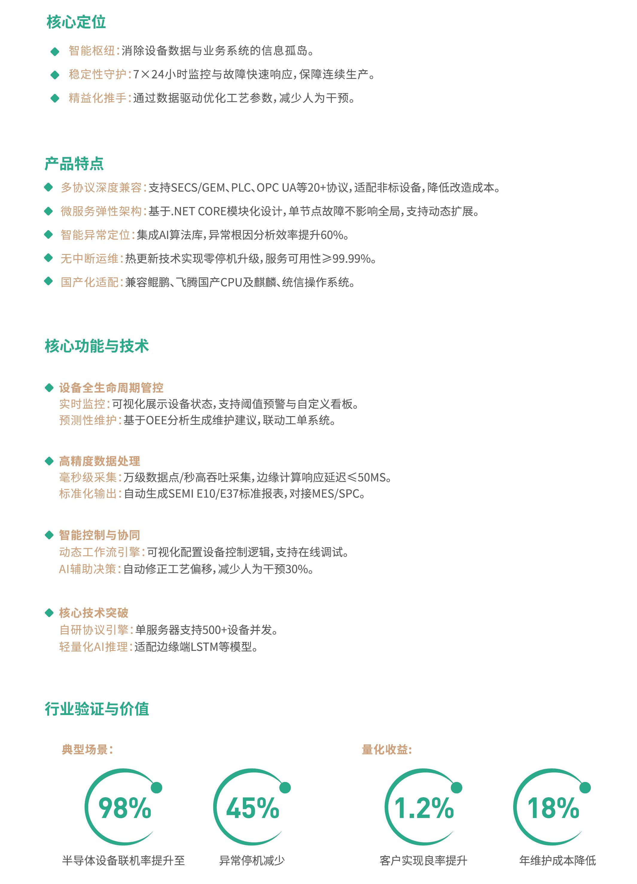
√ 智能枢纽
消除设备数据与业务系统的信息孤岛
√ 稳定性守护
7×24小时监控与故障快速响应,保障连续生产
√ 精益化推手
通过数据驱动优化工艺参数,减少人为干预
支持SECS/GEM、PLC、OPCUA等20+协议,适配非标设备,降低改造成本
基于NET CORE模块化设计,单节点故障不影响全局,支持动态扩展
集成AI算法库,异常根因分析效率提升60%
热更新技术实现零停机升级,服务可用性≥99.99%